The first three authors contributed equally. The last three authors share senior authorship.
Background: Although there has been an increased recognition of the contribution of germline variants to development of myeloid neoplasms, only two large-scale case-control genome-wide association studies (GWASs) have been conducted to identify variants that predispose to AML. Importantly, these studies were dedicated to AML predisposition in general, without investigation of molecularly distinct AML subtypes. Thus, we performed the first dedicated meta-analysis combining the two GWASs to investigate predisposing variants to cytogenetic AML subsets characterized by recurrent translocations and inversions.
Methods: Two sets of adult de novo AML patients treated on Alliance for Clinical Trials in Oncology (Alliance) protocols, and two sets of adult de novo AML patients reported to CIBMTR (2000-11) from DISCOVeRY-BMT cohorts were compared with four sets of population-matched non-leukemic individuals of European ancestry. Illumina Infinium arrays were used for genotyping. The haplotype reference consortium was used for imputation and comparisons were performed using SNPtest and METAL with fixed-effects, for CBF-AML (n=251, including t(8;21), n=115; inv(16), n=136) and AML with 11q23/KMT2A translocations (n=177). Blood or bone marrow samples from subsets of these patients and additional AML patients with other cytogenetic abnormalities were used for total transcriptome RNA sequencing with Illumina instruments.
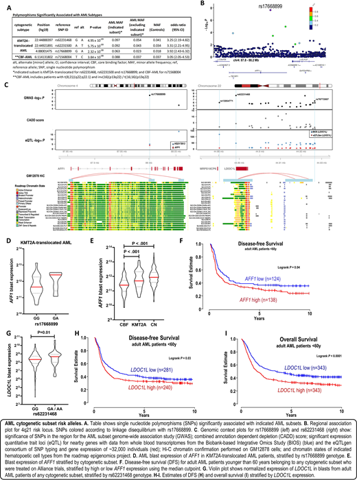
Results: Two risk loci reached genome-wide significance in AML patients with 11q23/KMT2A translocations (Fig 1A). The most significant single nucleotide polymorphism (SNP) in the 4q21.3 risk locus, rs17668899[A] (P = 2.32 x 10-8, odds ratio [OR] = 3.92 [2.43-6.32]) is in intron 6 of the AFF1 gene (also called AF4) (Fig 1B), within an enhancer that interacts with the AFF1 transcription start site (Fig 1C, left). KMT2A-translocated AML patients with the risk allele had higher blast expression of AFF1 compared to those homozygous for the non-risk allele, although the trend did not reach significance (Fig 1D). Notably, AFF1 encodes a subunit of the super-elongation-complex (SEC) that acts as Pol II-associated master regulator of global transcription elongation. AFF1 is a common translocation partner of KMT2A in patients with acute lymphoblastic leukemia with t(4;11)(q21;q23), and is required for KMT2A-mediated leukemogenesis. We observed significantly higher AFF1 expression in both KMT2A-translocated AML and cytogenetically normal (CN) AML compared to CBF-AML (Fig 1E). The suggested role of AFF1/SEC is consistent with recent studies showing an important role for DOT1L, H3K79 methylation, and transcriptional elongation in NPM1-mutant AML (the most common subtype of CN-AML). Outcome analysis showed higher expression of AFF1 associated with shorter disease-free (DFS) in patients < 60 years treated on Alliance studies (hazard ratio [HR] = 1.36, P=0.04; Fig 1F).
The second KMT2A-translocated AML risk locus was located at 22q13.31, and the most significant SNP was rs62231468[A] (P = 4.95 x 10-9, OR = 3.25). rs62231468 is immediately 5' of the LDOC1L gene (a retrotransposon GAG-related gene, also called RTL6), and analysis of expression quantitative trait loci (eQTL) showed association of rs62231468[A] with higher LDOC1L expression, consistent with its location in an active enhancer (Fig 1C, right). The association between rs62231468[A] and higher LDOC1L expression was validated in leukemic blast expression from a set of 449 AML patients of any cytogenetic subset (Fig 1G). Notably, higher LDOC1L expression was associated with shorter DFS and overall survival (OS) in Alliance patients < 60 years (DFS, HR = 1.25, P=0.03; OS, HR = 1.46, P<0.001; Fig 1H-I).
Analysis of patients with CBF-AML identified rs71568004[C] as more common in CBF-AML patients compared to controls (P = 3.84 x 10-8 , OR = 3.05 [2.05-4.53]). This SNP is ~50kb 5' of the MARCKS gene located at 6q21, but genomic context analysis did not reveal any clear associations with MARCKS expression.
Conclusions: Our first assessment of risk alleles for cytogenetic subsets of AML identified two novel independent risk loci associated with 11q23/KMT2A-translocated AML, and one risk locus associated with CBF-AML. These data suggest an important, subtype-specific role for transcriptional elongation in AML and that functional studies of retro transposition elements should be undertaken in leukemogenesis.
Walker:Karyopharm: Current Employment, Current equity holder in publicly-traded company; Vigeo Therapeutics: Consultancy. Powell:Rafael Pharmaceuticals: Consultancy, Other: Advisor, Research Funding; Jazz Pharmaceuticals: Consultancy, Other: Advisor, Research Funding; Genentech: Research Funding; Novartis: Research Funding; Pfizer: Research Funding. Kolitz:Pfizer: Membership on an entity's Board of Directors or advisory committees; Magellan: Membership on an entity's Board of Directors or advisory committees. Pasquini:Bristol Myers Squibb: Consultancy; BMS: Membership on an entity's Board of Directors or advisory committees, Research Funding; Amgen: Other; Novartis: Research Funding; Kite: Research Funding. McCarthy:Karyopharm: Consultancy, Honoraria; Magenta: Consultancy, Honoraria, Membership on an entity's Board of Directors or advisory committees, Other: Advisory Board; Janssen: Honoraria, Membership on an entity's Board of Directors or advisory committees, Other: Advisory Board; Takeda: Consultancy, Honoraria, Membership on an entity's Board of Directors or advisory committees, Other: Advisory Board; AbbVie: Consultancy, Honoraria, Membership on an entity's Board of Directors or advisory committees, Other: Advisory Board; Genentech: Consultancy, Honoraria; Starton: Honoraria, Membership on an entity's Board of Directors or advisory committees, Other: Advisory Board; Juno Therapeutics, a Bristol-Myers Squibb Company: Consultancy, Honoraria, Membership on an entity's Board of Directors or advisory committees, Other: Advisory Board , Research Funding is to Roswell Park, Research Funding. Stone:AbbVie: Consultancy, Research Funding; Actinium: Consultancy; Agios: Consultancy, Research Funding; Argenx: Consultancy, Other: Data and safety monitoring board; Arog: Research Funding; Astellas: Consultancy, Membership on an entity's Board of Directors or advisory committees; AstraZeneca: Consultancy; Biolinerx: Consultancy; Celgene: Consultancy, Other: Data and safety monitoring board; Jazz: Consultancy; Novartis: Consultancy, Research Funding; Otsuka: Consultancy; Pfizer: Consultancy; Trovagene: Consultancy; Takeda: Consultancy; Daiichi-Sankyo: Consultancy; Elevate: Consultancy; Gemoab: Consultancy; Janssen: Consultancy; Macrogenics: Consultancy; Hoffman LaRoche: Consultancy; Stemline: Consultancy; Syndax: Consultancy; Syntrix: Consultancy; Syros: Consultancy. Byrd:Trillium: Research Funding; Novartis: Research Funding; Kartos Therapeutics: Research Funding; Syndax: Research Funding; Vincera: Research Funding; Acerta Pharma: Research Funding; Janssen: Consultancy; Leukemia and Lymphoma Society: Other; Pharmacyclics LLC, an AbbVie Company, Gilead, TG Therapeutics, BeiGene: Research Funding; Pharmacyclics LLC, an AbbVie Company, Janssen, Novartis, Gilead, TG Therapeutics: Other; Pharmacyclics LLC, an AbbVie Company, Gilead, TG Therapeutics, Novartis, Janssen: Speakers Bureau. Eisfeld:Karyopharm: Current Employment, Current equity holder in publicly-traded company; Vigeo Therapeutics: Consultancy.
Author notes
Asterisk with author names denotes non-ASH members.

This feature is available to Subscribers Only
Sign In or Create an Account Close Modal